官网
陈文卫教育
教育是回报最大的投资
热门专业推荐
学历提升
技能+学籍(学习时间:三年)
真账实操
技能+创就业(3-4个月)
初级会计师
技能+创就业(4-5个月)
中级会计师
技能+考证(4-5个月)
平面设计
技能+创就业(3个月)
电脑培训
技能+创就业(2个月)
品牌介绍
专业开设
校区风采
师资团队
新闻动态
热门资讯
学校新闻
会计培训
学历培训
就业服务
毕业合影
来校路线
主页 >
新闻动态
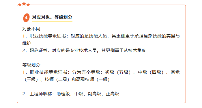
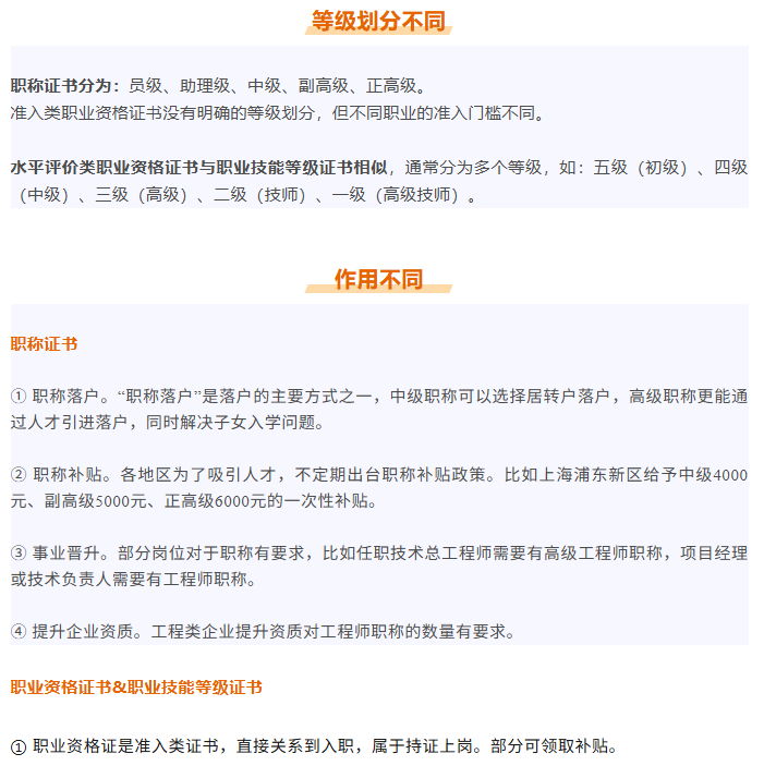
人社部:三类证书的区别(职称证书、职业资格证书、职业技能等级证书)>>>经验丰富却薪资低迷?你可能缺了这张“议价王牌”!
作者:陈文卫小编
发布时间:2025-11-13 18:15
阅读人数:1668人
上一篇:
中级丨官方通知!广东省财政厅:中级会计成绩查询10月31日开通!查分前这3件事必须做...
下一篇:
今年的税务师考试,会惩罚每一个不看新通知的人!
热门专业
真账实操
技能+创就业籍
(3-4个月)
学费咨询
专业详情
初级会计师
技能+创就业
(技能+创就业)
学费咨询
专业详情
中级会计师
技能+考证
(4-5个月)
学费咨询
专业详情
注册会计师
技能+考证
(6-8个月)
学费咨询
专业详情
高升专
技能+学籍
(三年)
学费咨询
专业详情
专升本
技能+学籍
(三年)
学费咨询
专业详情
高升本
技能+学籍
(三年)
学费咨询
专业详情
低学历升专/本
技能+学籍
(三/五年)
学费咨询
专业详情
点击查看更多
2026年各专业名额火热抢占中
热门专业
限招名额
剩余名额
授课形式
培训时长
火热报名
高升专学历班
893
457
面授+直播
3年
立即报名
专升本学历班
672
338
面授
3年
立即报名
高升本学历班
417
214
面授
5年
立即报名
初级会计师班
320
129
面授+直播
4-5个月
立即报名
中级会计师班
180
83
面授
4-5个月
立即报名
注册会计师班
70
19
面授
6-8个月
立即报名
平面设计班
200
69
面授
3个月
立即报名
3DMAX软件班
300
164
面授
2个月
立即报名
税务师班
258
133
面授+直播
3-4个月
立即报名
办公文秘班
124
32
面授
2个月
立即报名
真账实操主管班
357
173
面授
3-4个月
立即报名
真账实操入门班
254
128
面授
3-4个月
立即报名
成本会计班
182
71
面授+直播
1个月
立即报名
电商美工班
76
38
面授
1.5个月
立即报名
电商美工摄影班
68
31
面授
1个月
立即报名
申请2026年学历、会计综合提升班名额
查看名额